18586833311
0851-85622159
排烟口最大允许排烟量的探讨!
发布时间:2020-01-01
减压消火栓·减压稳压消火栓原理、区别及应用
为方便理解,现将本视频PPT资料分享如下↓↓ ..
发布时间:2019-12-30
建筑物一起火灾灭火用水量计算
消防给水系统-消防水泵串联-分区供水
发布时间:2019-12-27
预作用自动喷水灭火系统概述
本视频讲解预作用自动喷水灭火系统主要分类 为方便理解,现将本视频PPT资料分享如下↓↓ ..
预作用自动喷水灭火系统主要分类
发布时间:2019-12-25
前室不超3户的扩展案例及错误示例-核心筒方案误区!
石峥嵘:建立在增强安全措施基础之上的特例可行,但特例不应成为扩展极端案例的理由。 根据规范要求,住宅建筑的户门不宜直接开向前室,确有困难时,每层开向同一前室的户门不应大于3樘。针对本规定要求,规范图示和日常应用中引伸了特例情况,通常认..
发布时间:2019-12-23
《防排烟技术标准》地上地下楼梯间-共用原则的探讨!
石峥嵘:《防排烟技术标准》3.1.6所述的“地下、半地下建筑(室)的封闭楼梯间不与地上楼梯间共用”,其共用与否的判断条件,宜视楼梯间的防火分隔和安全疏散形式酌情处置! 注:本文中《建筑防烟排烟系统技术标准》简称《防排烟技术标准》。 ..
住宅建筑的底层停车库,防火规范的适应原则及处置措施!
发布时间:2019-12-20
火灾发生时,电梯的电源切断及报警联动控制要求!
石峥嵘:关于消防电梯和客(货)电梯的电源及报警联动控制要求,存在较多误区!
湿式报警阀压力差-可能预示的故障及功能缺陷!
发布时间:2019-12-18
自动喷水灭火系统-3D分解(5分钟秒懂!)
自动喷水灭火系统,是公认的最为有效的自救灭火设施,是应用最广泛、用量最大的自动灭火系统
白酒经营及存放-火灾危险性分类!商店存放白酒是否违规?
发布时间:2019-12-16
《消防资源网》《消防大讲堂》-经典全集,分类汇总!
如何做好消防验收工作?
注:本文转自《消防百事通》(cn-fire114) 消防涉及到人们的生命财产安全,而消防验收是保证其有效性的重要一环,意义重大。当前我国处于高速发展的时期,各个领域相关的行业规范未能及时匹配,比如消防验收工作,老百姓的不理解、设计单位的违规、..
二氧化碳灭火系统
CO2灭火系统有着特殊的地位:独立的设计规范;可以采用常温或低温存贮;唯一可以做局部应用的气体灭火系统;也是规范许可,唯一可以应用于扑救固体深位火灾的气体灭火系统。。。 本视频用极致精简的方式,让您秒懂低压、高压CO2系统,局部..
发布时间:2019-12-12
房间嵌套(穿套)应予禁止-再谈安全疏散路径的确立原则!
石峥嵘:疏散路径的确立,是以规避风险为基本原则!合理划分室内区域的火灾风险等级,理解疏散路径的确立原则,可以处置诸多安全疏散的争议和误区! 人员从室内房间疏散,应确保风险逐级递减,不应采用嵌套(穿套)设置的方式,如确因功能需要,仅可以..
培训机构•培训班-建筑防火及消防设施要求!
石峥嵘:本文所述的培训机构及培训班,是指办公建筑中少量办公室或局部楼层作为培训用途的情况。 仅少量办公室或局部楼层作为培训班用途的办公建筑,整体建筑定性仍为办公建筑。 基本原则: 1、对于主要功能为培训或教育用途的办公建筑,..
发布时间:2019-12-10
适应原则及要求-《电动汽车分散充电设施工程技术标准》
发布时间:2019-12-09
安全疏散原则及解决方案-配建分散充电设施的汽车库!
消防设施的配置及要求-配建分散充电设施的汽车库!
发布时间:2019-12-06
IG541气体灭火系统
IG541是最清洁环保的气体灭火系统,但只能做成有管网系统,造价稍高,因此并没有得到更广泛的应用。 对于消防设施,人们就只认造价和使用方便,七氟丙烷就是因为柜式的方便和相对经济的造价,占领了气体灭火的大半壁江山! 为..
发布时间:2019-12-04
再谈“剪刀楼梯间”-概念、争议及探讨!附3D分解!
发布时间:2019-12-03
细水雾灭火系统-柱塞泵、泄压调压阀原理及应用!
发布时间:2019-12-02
教学建筑-建筑防火与消防设施要求!含高等院校、职业技术学校等
石峥嵘:本文所述的教学(教育)建筑,主要包括职业技术学校、特殊教育学校、高等院校等,不包括中小学校和托儿所、幼儿园。 中小学校、托儿所、幼儿园的建筑防火及消防设施,详见专题: 1、中小学校-建筑防火与消防设施要求! 2、托儿所..
防火玻璃、防火卷帘-替代防火隔墙和防火墙的原则及处置措施!
发布时间:2019-11-29
七氟丙烷灭火系统
七氟丙烷应用形式多:管网、柜式、悬挂式;内贮压、外贮压; 灭火效率高,不到10秒搞定! 也是目前应用最广泛的气体灭火系统! 就是价格太任性,让我们年年都坐过山车 ..
发布时间:2019-11-28
T形、回形走道的宜与忌-消防安全疏散原则及应用!
石峥嵘:T形走道和回形(环形)走道,是消防安全疏散设计中不可回避的问题,本文阐述基本原则及相关要求: 1、T形走道的每个出口方向,均应能到达安全出口。 2、倒T形走道的疏散形式,应予禁止。 3、特殊形式的T形疏散走道,应严格控..
发布时间:2019-11-27
中小学校-建筑防火与消防设施要求!
石峥嵘:中小学校有其特定的功能需求,其建筑防火要求及消防设施的设置,应满足《建筑设计防火规范》、《中小学校设计规范》以及相应的系统类技术规范标准的要求。 本文共八章节,文末附疑难解答: 1、百人疏散宽度,《中小学校设计规范》与《..
发布时间:2019-11-26
4S店-建筑防火及消防设施,疑难处置!
发布时间:2019-11-25
变压器室、变配电室-建筑防火及消防设施要求!
有关是否需要设置“消防设备电源监控系统”的问题!
发布时间:2019-11-22
汽车库、修车库-汽车疏散出口及车道数量要求!
石峥嵘:原则上,火灾时只考虑人员疏散,并不需要考虑汽车疏散,但在汽车库、修车库的设计中,仍需考虑汽车疏散出口的设置,除规范另有规定外,汽车库、修车库的汽车疏散出口总数不应少于2个,且应分散布置。 本文讲述汽车库、修车库的汽车疏散出口及..
发布时间:2019-11-21
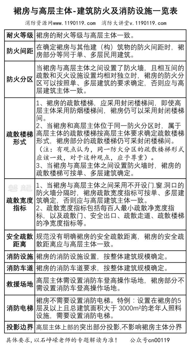
裙房与高层主体-建筑防火及消防设施一览表!
石峥嵘:本文汇总裙房与高层主体的建筑防火及消防设施要求,处置相关争议。 具体细节解说,请参阅专题:裙房-建筑防火及消防设施要求! 文末附规范争议:裙房与高层建筑主体之间设置防火墙时,可否设置门、窗、洞口? ..
发布时间:2019-11-19
消防水泵房-建筑防火与消防设施要求!
发布时间:2019-11-18
汽车库疏散出口及车道数量-规范争议•处置原则!