钢结构防火保护-钢结构防火涂料,20问!
发布时间:2025-11-21
一、无防火保护的钢结构,耐火时间多长?
钢材热传导系数大,火灾升温快,随着温度升高,钢材强度迅速降低,无防火保护的钢结构的耐火时间通常仅为15min~20min。
二、怎样确定钢结构构件的设计耐火极限?
首先,根据《建筑设计防火规范》(3.2、5.1)或相关专项防火规范要求,确定钢结构建筑的耐火等级。比如:高层厂房的耐火等级不应低于二级(具体耐火等级应以设计文件为准)。
然后,依据耐火等级要求,根据《建筑设计防火规范》(3.2、5.1)或相关专项防火规范,可以确定钢结构构件的设计耐火极限。比如:在上述示例中,如采用二级耐火等级的厂房,柱的耐火极限不低于2.5h,以此可以确定喷涂防火涂料的型号及厚度。
注:柱间支撑的设计耐火极限应与柱相同,楼盖支撑的设计耐火极限应与梁相同,屋盖支撑和系杆的设计耐火极限应与屋顶承重构件相同。
三、钢结构在什么情况下需要防火保护?
当钢结构构件的耐火极限经验算低于设计耐火极限时,应采取防火保护措施(规范另有规定者除外)。
注1:当无法验算钢结构构件的耐火极限时,无防火保护钢结构的耐火时间可按15min~20min确定。
注2:钢结构节点的防火保护,应与被连接构件中防火保护要求最高者相同。
四、怎样确定钢结构防火涂料的施涂厚度(涂层厚度)?
钢结构防火涂料的施涂厚度(涂层厚度),应确保所保护的钢结构构件达到对应耐火等级建筑的耐火极限要求,根据这个耐火极限要求,可以确定防火涂料的涂层厚度。
比如,二级耐火等级的钢结构厂房,柱的耐火极限应达到2.5h,而无防火保护钢结构的耐火时间仅15min~20min,须进行防火保护。当采用防火涂料作为保护措施时,可选用耐火极限为2.5h的防火涂料,根据这个耐火极限要求,可以确定涂层厚度。有关涂层厚度有具体确定方法,可参专题:涂层厚度-误区·释惑!
注:构件高强度螺栓连接处的涂层厚度不应小于相邻构件的涂料厚度。
五、钢结构防火涂料的耐火极限有几个等级?
1、钢结构防火涂料的耐火极限分为:0.50 h、1.00 h、1.50h、2.00h、2.50h和3.00h。普通钢结构防火涂料用Fp表示,特种钢结构防火涂料用Ft表示。
2、耐火性能分级代号见表1。

Fp0.50表示耐火极限为0.5小时(普通钢结构防火涂料)
Ft3.00表示耐火极限为3小时(特种钢结构防火涂料)
六、钢结构的防火设计文件应包括哪些内容?
钢结构的防火设计文件应注明建筑的耐火等级、构件的设计耐火极限、构件的防火保护措施、防火材料的性能要求及设计指标等。
七、施涂厚度(涂层厚度)必须和防火设计文件一致吗?
不同于其他产品,钢结构防火涂料具有较大特异性,不同厂家的产品性能和应用要求有别,同一耐火极限,不同品牌或型号的涂层厚度、施工工艺等通常有别。
设计文件中的涂层厚度只是针对特定品牌型号的涂料有效,如品牌或型号变更,则需要根据所用产品型式检验报告、产品说明书等,重新确定涂层厚度及施工工艺要求。
八、《建筑钢结构防火技术规范》中,要求在设计文件中确定“防火保护层的等效热阻、防火保护材料的等效热传导系数”,怎样确定这些数据?
在《建筑钢结构防火技术规范》5.3节中,有确定防火保护层等效热阻、防火保护材料等效热传导系数的方法,但难以实现,可考虑由厂家提供。
这两个参数主要与防火保护层的厚度(涂层厚度)相关,但实际上,涂层厚度通常不会用到这两个参数,也就是说,即使没有这两个参数也不会影响实际应用。
有关涂层厚度的确定,可参专题:涂层厚度-误区·释惑!
九、现在还有薄型、超薄型钢结构防火涂料吗?实际应用中经常遇到这类名词,怎样处理?
1、在2002版《钢结构防火涂料》(已作废)中,钢结构防火涂料按使用厚度可分为超薄型、薄型、厚型:
a)超薄型钢结构防火涂料:涂层厚度小于或等于3mm;
b)薄型钢结构防火涂料:涂层厚度大于3mm且小于或等于7mm;
c)厚型钢结构防火涂料:涂层厚度大于7mm且小于或等于45mm.
2、2018版《钢结构防火涂料》,取消了按使用厚度分类的方法,采用按防火机理分类的方式,分为膨胀型防火涂料和非膨胀型防火涂料,通常情况下,超薄型、薄型均属于膨胀型防火涂料。
3、虽然现行规范不再按防火涂料的使用厚度分类,但实际使用中仍会出现相关的名词定义,尤其可能涉及新旧规范的衔接问题,可参考第1条的方式理解,依据2018版《钢结构防火涂料》处置。
十、《钢结构防火涂料应用技术规范》(CECS24)和《建筑钢结构防火技术规范》 (CECS200-2006)是否继续有效?
1、根据《钢结构设计标准》(GB50017-2017)要求,防火保护设计应按现行国家标准《建筑钢结构防火技术规范》GB51249进行抗火性能验算。(18.1.3)
2、根据《建筑钢结构防火技术规范》(GB51249-2017)要求(1.0.3),与本规范有关的防火标准有《建筑设计防火规范》GB 50016、《钢结构设计规范》GB 50017、《建筑构件耐火试验方法 第1部分:通用要求》GB/T 9978.1、《钢结构防火涂料》GB14907等,并不包括CECS24和CECS200-2006。
3、因此,CECS 24和CECS200-2006不应再作为钢结构防火保护设计、施工及验收的依据,但是,在不与现行标准规范冲突的前提下,不排除引用CECS 24和CECS200-2006作为参考。
十一、钢结构防火涂料的分类有哪些?
2018版《钢结构防火涂料》(GB14907),对防火涂料的分类进行了重大变更,取消了2002版的厚度分类,增加了防护对象分类、分散介质分类和防火机理分类,不同分类对应不同的应用场所和应用要求,须仔细甄别!
具体分类要求,可参专题理解:钢结构防火涂料-分类•型号•耐火性能分级!
十二、怎样识别钢结构防火涂料的型号?
不同于其他产品,钢结构防火涂料具有较大特异性,不同厂家的产品性能和应用要求有别,理解产品分类,掌握钢结构防火涂料的型号编制方法,具有重要意义!
钢结构防火涂料的分类较多,型号相对繁杂,可参专题理解:钢结构防火涂料-分类•型号•耐火性能分级!
十三、是否可以通过增加(或减少)防火涂料的施涂厚度来调整耐火极限?
很明显,增加(或减少)防火涂料的施涂厚度,会影响防火涂料的耐火极限。
但是,两者并不存在明确的比例关系,而且,也不允许通过这种方式来调整防火涂料的耐火极限。
实际应用中,涂层厚度应依据所用产品型式检验报告描述的相关要求确定,具体要求,可参专题:涂层厚度-误区·释惑!
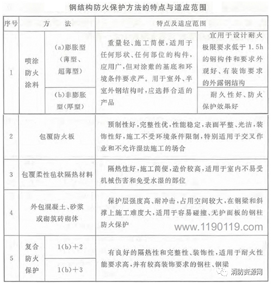
十四、除防火涂料外,钢结构还有哪些防火保护措施,优缺点和选用要求?
1、钢结构的防火保护可采用下列措施之一或其中几种的复(组)合:
a) 喷涂(抹涂)防火涂料;
b) 包覆防火板;
c) 包覆柔性毡状隔热材料;
d) 外包混凝土、金属网抹砂浆或砌筑砌体。
各种措施的优缺点如下:

3、防火涂料是相对经济和效率较高的防火保护方式,得以广泛应用,在一些重要场所,以及在一些可能存在震动、冲击或摩擦的部位,建议采用包覆防火板和外包混凝土等保护措施。
十五、膨胀型和非膨胀型涂料的应用,有什么区别吗?
膨胀型钢结构防火涂料:是指涂层在高温时膨胀发泡,形成耐火隔热保护层的钢结构防火涂料。
非膨胀型钢结构防火涂料:是指涂层在高温时不膨胀发泡,其自身成为耐火隔热保护层的钢结构防火涂料。
从防火性能和时效性讲,非膨胀型要优于膨胀型,可能的情况下,优先使用非膨胀型防火涂料,相关要求如下(4.1.3):
1、室内隐蔽构件,宜选用非膨胀型防火涂料;
2、设计耐火极限大于1.50h的构件,不宜选用膨胀型防火涂料;
十六、非膨胀型防火涂料的最小涂层厚度,《建筑钢结构防火技术规范》和《钢结构防火涂料》两个规范有矛盾,怎样处置?
关于非膨胀型防火涂料涂层的厚度,《建筑钢结构防火技术规范》(GB51249-2017)要求不小于10mm,《钢结构防火涂料》(GB14907-2018)要求不小于15mm,两者确有矛盾,应以《钢结构防火涂料》要求为准,非膨胀型防火涂料涂层的厚度不应小于15mm。
实际上,《钢结构防火涂料》是产品标准,所有钢结构防火涂料均需满足产品标准要求,因此也不会出现涂层的厚度小于15mm的情况。
十七、耐火极限3h的膨胀型防火涂料(薄型),经产品型式检验合格且通过了认证,可以使用吗?
目前,确实有厂家的薄型防火涂料具备3h检验报告并通过了产品认证,但是,耐火极限大于1.50h以上的建筑构件,通常是梁、柱等重要结构件,考虑膨胀型防火涂料的可靠性相对较低,根据《建筑钢结构防火技术规范》4.1.3要求:设计耐火极限大于1.50h的构件,不宜选用膨胀型防火涂料,应予遵守!
十八、钢质疏散楼梯,可以采用防火涂料保护吗?
不可以。
防火涂料的粘结性能有限,不宜应用在有振动,尤其不能应用在经常有摩擦的场所,容易导致损坏和脱落。
为满足钢质疏散楼梯的耐火极限要求,楼梯的人行接触面可采用外包混凝土及面砖等保护措施,无接触面可以采用包覆防火板等措施。
十九、什么情况下,需要在涂层内设置镀锌铁丝网或玻璃纤维布?
应依技术标准及对应的产品型式检验报告确定。
1、根据《建筑钢结构防火技术规范》4.2.1执规定,部分涂层内应设置与钢构件相连接的镀锌铁丝网或玻璃纤维布:


示例,某厂家的检验报告中,有相关要求的说明:
二十、可以采用安装自动喷水灭火系统(水冷却法)的方式来作为钢结构防火保护吗?
自动喷水灭火系统(水冷却法)保护,是钢结构防火保护措施之一。
设置自动喷水灭火系统,既可灭火,又可降低火场温度、冷却钢构件,提高钢结构的耐火能力,在《建筑钢结构防火技术规范》4.1.2和《自动喷水灭火系统设计规范》6.2.1中,有相关应用要求。
但是,自动喷水灭火系统(水冷却法)保护的相关参数尚不完善,规范也没有明确的等效耐火极限规定,因此,暂不宜采用。
文章来源:消防资源网,如有版权问题请联系删除
关键词:贵州消防维护 贵州消防检测 贵州消防维保,贵阳消防维护公司 贵州消防检测公司 贵阳消防维保公司,贵阳消防维保 贵阳消防评估 贵阳消防检测






